From Research to Insight: Designing with Empathy for People Living with Type 2 Diabetes

My work is under NDA. This case study only shows my main learnings 😊

Dexcom? CGM?

Dexcom develops and produces continuous glucose monitoring (CGM) systems for diabetes management

The main advantages of Dexcom's CGM are that it eliminates the need for fingersticks, and provides 24/7 real-time blood sugar monitoring through their mobile app

How do people living with Type 2 diabetes experience and navigate the initiation and titration of basal insulin?

Diary Study - Living with Diabetes: A Week of Immersion

To understand life with diabetes, I participated in a 5 day activity to experience what it's like to live with Type 1 Diabetes using a bot, monitoring my glucose sugar level

Secondary Research

After gaining a personal understanding of what it's like to live with diabetes, we began conducting secondary research, reviewing academic papers to deepen our knowledge of the basal insulin initiation and titration process

We used Affinity-Diagramming to categorize and organize our findings

User Interview Planning

Secondary research provided us with an overall understanding of the insulin initiation and titration process and some of the main struggles that patients are facing

Now, we wanted to gain insights into the personal experiences associated with it. We developed an interview protocol for the upcoming interview sessions and customized it based on each participant’s background

In-Depth Interview

We conducted 12+ in-depth interviews to gather qualitative insights from individuals living with diabetes and healthcare professionals, including endocrinologists, UC San Diego Medical School professors, PharmDs and nurses. 

This step helped us understand personal experiences, challenges, and perspectives related to basal insulin initiation and titration.

Data Analysis- thematic Analysis

After gathering data from the interviews, we utilized thematic analysis to organize the large dataset and identify key themes from these in-depth interviews

User Personas Building

As treatment varies greatly from person to person, we decided to organize our analysis around three distinct user personas

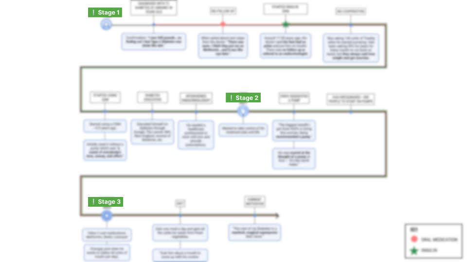
User Journey Mapping

From our interviews, we identified three key stages in the patient's journey. We crafted our research insights into a clear narrative by aligning them with these stages

What I learned

👉 Be Flexible

Originally, we wanted to conduct an onsite clinical observation at the local hospital, but our application was denied. We reached out to other professionals in the community and eventually connected with a PharmD at the hospital. She was willing to show us part of what an insulin initiation education visit for first timers looks like via Zoom.

Previous
Previous

0 to 1 Volvo’s AI Smartwatch Initiative

Next
Next

Concept Design